新昌县人民医院
微信
浙江卫生计生
微信分享
微博分享
用户/职工注册
|
用户/职工登录
网站首页
医院概括
医院简介
院长致辞
就医指南
体检查询
门诊流程
住院流程
急诊流程
出国学者
预约挂号
预约方式
科室介绍
专家介绍
门诊排班
新闻中心
医院新闻
每周新闻
医院文化
文化理念
院歌院微
健康教育宣传栏
科普知识
妇幼健康专栏
妇幼健康
院务公示
党务公开
医改政策
投诉建议
阳光用药
采购信息
人事招聘
物价公示
其他
环境布局
来院交通
楼层分布
医院周边
联系我们
医院账号
联系我们
院长信箱
法律声明
在线咨询
当前位置:
首页
>
院务公示
> 阳光用药
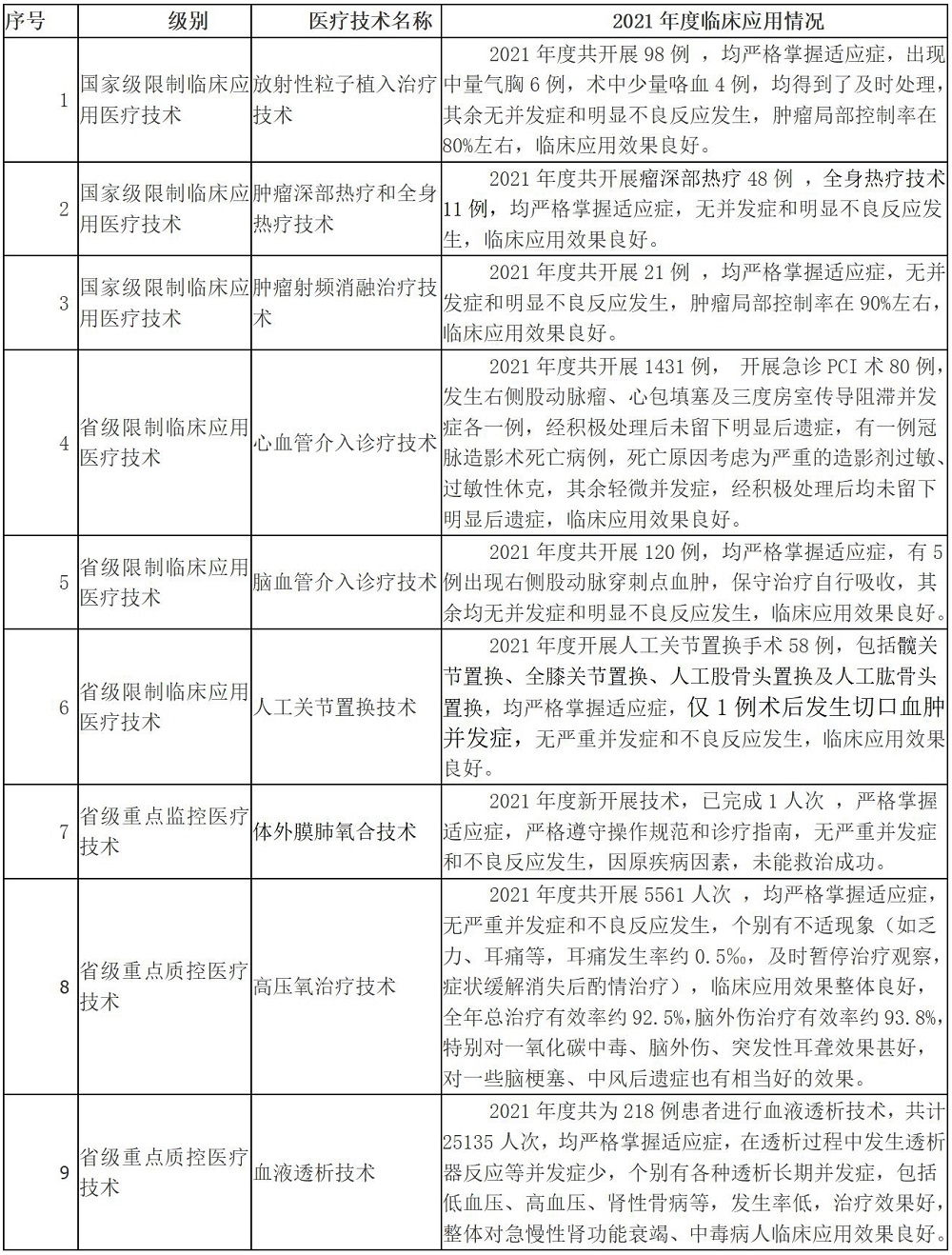
限制性医疗技术2021年
发布日期:2022-01-18 作者:官网管理员 访问次数:3730